Home
|
展会信息
展会概况
展品范围
收费标准
|
展商自助服务中心
参展须知
搭建服务
展品运输
|
观众服务
免费获取门票
特邀买家
上海交通信息
住宿信息
|
会议活动
论坛会议
行业评选
新闻发布会
VIP参观团
参会嘉宾
其他活动
|
展会报道
新闻报道
企业动态
行业资讯
合作媒体
|
展商风采
2022展会现场
|
线上论坛
2021充电设施发展趋势论坛
2022“充”向新未来系列沙龙主题活动
2022**新能源汽车及充电设施产业发展论坛
|
联系我们
|
Chinese
当前位置:
Home
>
59条!22省市!2023年5月全国储能政策复盘分析!
59条!22省市!2023年5月全国储能政策复盘分析!
2023-06-25 12:01
据国际能源网/储能头条统计,2023年5月份**及地方共发布储能相关政策59条!其***出台政策5条,地方出台政策54条。根据储能政策的具体指向,地方政策中,储能补贴政策10条、储能参与电力市场化相关政策7条、新能源配储政策8条、储能规划布局的政策6条、充换电及新能源汽车相关政策9条、其他相关政策14条。
**层面
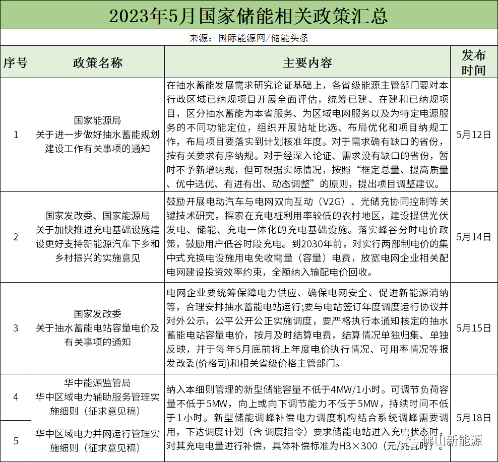
在**层面一共出台了5项储能相关政策。
其中,5月15日,**发改委发布了《关于抽水蓄能电站容量电价及有关事项的通知》。
《通知》核定了在运及2025年底前拟投运的48座抽水蓄能电站容量电价。其中,容量电价最高的是位于安徽的响洪甸电站,容量电价达823.34元/千瓦,最低为河北潘家口电站,容量电价为289.73元/千瓦。
《通知》的影响兼具利空利多两面性。一方面,对比在运电站此次核准电价与前期省内核准电价,可查询到的样本基本都是下调。另一方面,此次核价将加速新电站价格核准。对“十四五”期间计划投产的电站全部明确容量电价,结合近期**能源局发布的《关于进一步做好抽水蓄能规划建设工作有关事项的通知》,有望给过热的抽蓄大开发降降温,防止未来出现供给过剩的囧境。
5月18日,华中能源监管局就新修订的华中区域“两个细则”公开征求意见。
纳入范围:能够响应电力调度机构统一指令且容量不低于4MW/1 小时的电化学储能电站及储能系统,压缩空气、飞轮等其它新型储能电站参照执行。
对新型储能参与提供 AGC、有偿一次调频、深度调峰、有偿无功等辅助服务给予适当补偿,进一步提高新型储能建设运行管理水平。
新增了有偿一次调频、转动惯量、爬坡、稳定切机、稳定切负荷服务五个辅助服务新品种,进一步促进新能源消纳,提升电力系统可靠性和电能质量,更好地保障能源安全与推动绿色低碳发展。
完善考核补偿管理标准。增加基本功能配置考核。对所有不具备一次调频功能的发电侧并网主体、新型储能,按月进行考核,并针对新能源、新型储能和其它并网主体设置不同考核系数。对不具备 AGC 功能的并网主体,按月进行考核。
完善考核补偿算法。提高调峰辅助服务补偿标准。增加 30%以下调峰补偿档位,补偿标准为 700 元/MWh,1-4 档调峰补偿分别由 100、200、300、500 提高至 250、350、500、600 元/MWh,启停调峰补偿标准也相应增加。
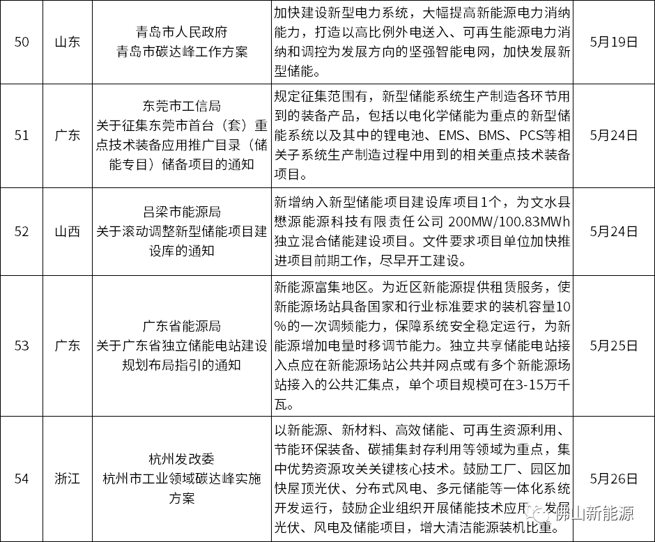
地方层面
地方层面,广东、浙江、河南、山西、新疆、重庆、安徽、广西、贵州、河北、湖南、江苏、内蒙古、宁夏、山东、甘肃、湖北、辽宁、上海、四川、天津、西藏22个省市发布储能相关政策54条。
在储能补贴方面,广东东莞对新型储能用户侧示范应用项目,自投运次月起按实际放电量给予投资主体不超过0.3元/千瓦时补贴,补贴累计不超过2年,不超过300万元。
浙江平湖则对企业投资经备案,且容量1MW及以上具有示范意义的用户侧典型场景储能项目,且全量数据接入平湖市电力负荷管理中心统一管理、统一调控的,按实际设备投资总金额的10%给予一次性补助,最高限额500万元。
新疆对投运的独立储能先行按照放电量实施0.2元/千瓦时的容量补偿,2024年起逐年递减20%直至2025年。对根据电力调度机构指令充电的,按照充电电量予以0.55元/千瓦时的补偿,放电时按照0.25元/千瓦时补偿。
在储能规划方面,广西明确到2025年,全区新型储能装机规模力争达到300万千瓦左右,其中集中式新型储能并网装机规模不低于200万千瓦。
广东规划到2025年建成投产约300万千瓦新型储能。
甘肃要求到2025年,全省新型储能装机规模达到600万千瓦左右。到2030年,抽水蓄能电站装机容量达到500万千瓦左右。
在新能源配储方面,宁夏提出于2021-2022年配套新能源规模在负荷规模1倍以内的,按照不少于新能源规模10%、2小时配套建设储能设施,1倍到2倍部分按照不少于新能源规模15%、4小时配套建设储能设施,储能和新能源项目应同步投运。
贵州对“十四五”以来建成并网的风电、集中式光伏发电项目(即2021年1月1日后建成并网的项目)暂按不低于装机容量10%的比例(时长2小时)配置储能电站。
充换电设施作为重要新能源基础设施,其建设受到各地重视。内蒙古要求到2025年,全区标准公共充换桩与标准新能源汽车比例力争不低于1:3。呼和浩特市、包头市、赤峰市、鄂尔多斯市列为充电设施加快发展地区。2023年完成20000个公共充电桩建设任务。
上海则鼓励民营企业投建出租车充电示范站、共享充电桩示范小区、高水平换电站等示范项目,对充电设备给予30%—50%的设备补贴,对充电站点和企业给予0.05—0.8元/千瓦时的度电补贴。
来源:储能头条、国际能源网、国际储能网
点击“阅读原文”限时***取门票
联系我们
广州振威国际展览有限公司
广州市海珠区新港东路2433号启盛会展产业园405室
电话:020-89898329
传真:020-83953200
邮箱:ipee@zhenweiexpo.com
主办单位
深圳市新能源汽车产业协会
广东省充电设施协会
新能源汽车产业网
振威国际会展集团
广州振威国际展览有限公司版权所有
《中华人民共和国电信与信息服务业务经营许可证》编号: 粤ICP备05045328号