据国家能源局公布数据,截至2023年底,全国已建成投运新型储能项目累计装机规模达3139万千瓦/6687万千瓦时,平均储能时长2.1小时。2023年新增装机规模约2260万千瓦/4870万千瓦时,较2022年底增长超过260%,近10倍于“十三五”末装机规模。从投资规模来看,“十四五”以来,新增新型储能装机直接推动经济投资超1千亿元,带动产业链上下游进一步拓展,成为我国经济发展“新动能”。
在储能产业突飞猛进的同时,各地利好政策接连出台。其中,“补贴”作为最振奋人心的、刺激市场的有效手段之一,也成为地方政府争取项目投资、产业落地的重要举措。
据不完全统计,截至目前,截至目前,浙江、广东、江苏、重庆、安徽、天津等14省市陆续工商业储能直接补贴政策99项。其中,2023年发布补贴政策数量达到52项,同比增长超两倍,占全部补贴政策数量的52%。



从区域来看,广东省出台了最多的储能补贴政策,发布补贴政策数量达到30项,主要集中在珠三角地区,其次是浙江省,发布政策29条,涵盖了多个市县和行业领域;江苏省再次,分别在苏州工业园区、无锡高新区发布了相关政策12条;三个省份发布补贴政策数量占到了补贴政策数量的72%。

从补贴政策类型来看,面向储能电站的补贴主要有放电补贴、投资补贴和容量补贴。
放电补贴

放电补贴以储能电站放电量为标准进行补贴,鼓励储能电站示范应用,发挥使用价值。该类补贴形式对于储能电站信息的计量和获取有较高要求。
放电补贴普遍的价格是在0.1元/kWh~0.3元/kWh之间,江苏和浙江部分地区用户侧储能补贴额度可达到0.8元/kWh。重庆铜梁区、广东深圳福田区和天津滨海新区补贴标准达到0.5元/kWh。
值得注意的是,2021年11月19日,吴江区人民政府发布的《苏州市吴江区分布式光伏规模化开发实施方案》中提出,对实际投运的储能项目,按照实际放电量给予运营主体补贴0.9元/千瓦时,补贴2年放电量。

容量补贴
容量补贴多以储能电站的功率为标准,浙江、重庆、安徽、广东、上海等多省地区出台了储能容量直接补贴政策。
浙江永康、嘉善、金华婺城采用逐年退坡补贴方式,补贴标准在100-200元/kW/年。广东东莞、佛山、重庆两江新区采取一次性补贴的方式,广东东莞、佛山的容量补贴是100元/kWh,重庆两江新区的容量补贴是200元/kWh。
值得注意的是,2024年2月8日,中国(上海)自由贸易试验区临港新片区管理委员会印发《中国(上海)自由贸易试验区临港新片区推动新型储能示范应用引领产业创新发展实施方案》,提出按照项目装机容量规模给予200元/千瓦时的奖励支持,奖励分3年进行发放,单个项目最高不超过500万元。

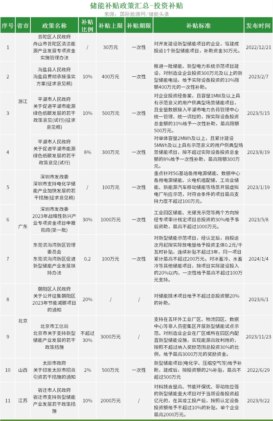
投资补贴
投资补贴根据储能电站功率或容量规模进行一次性补贴,该类补贴方式较为简单,可以有效降低储能电站的初始投资,刺激储能电站加速落地。
浙江、广东、北京等多省地区出台了储能投资补贴政策,投资补贴比例在2%-30%之间,单个项目补贴限额在30-1000万元之间,补贴期限多为一次性补贴。
储能投资补贴最高的是北京市。北京市2023年11月发布的《北京市关于支持新型储能产业发展的若干政策措施》规定对制造业企业在厂区或所在园区内配置新型储能设施,实现能源高效利用的,按照不超过纳入奖励范围总投资30%的比例,给予最高3000万元的奖励资金。
其次是北京朝阳区。朝阳区人民政府2023年6月发布的《关于公开征集朝阳区2023年节能减碳项目的通知》明确,对储能技术项目给予不超过总投资额20%的补助。
再次是江苏宿迁。宿迁市人民政府2023年9月发布的《市政府关于印发宿迁市支持新型储能产业发展若干政策措施的通知》明确,对科技含量高、节能环保优、带动效应强的新型储能重大项目对于当期设备投资超亿元的,在其竣工投产后,按照认定设备投资额给予不超过10%的补贴,单个企业最高2000万元。

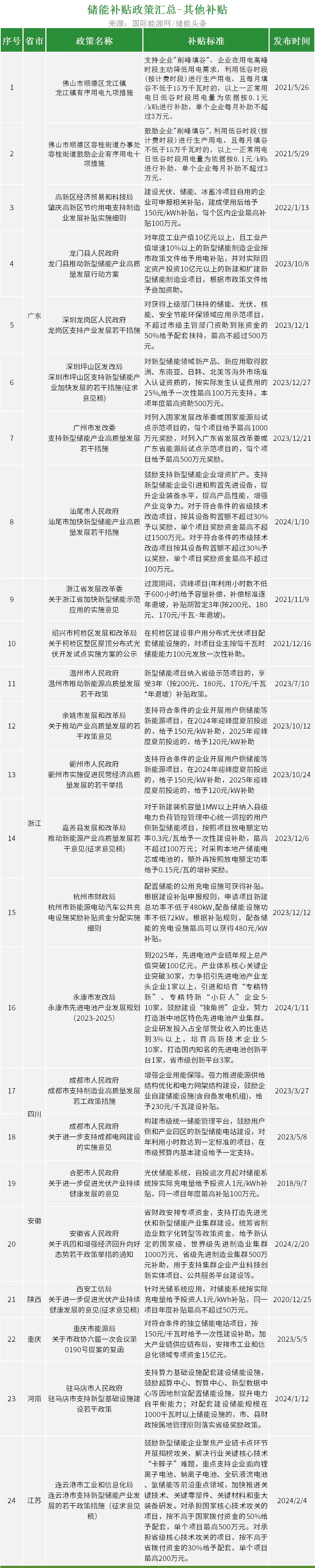
其他补贴
除此之外,广东佛山顺德区龙江镇和顺德区容桂街道对用电量给予补贴,都以上一正常用电日低谷时段用电量为依据按0.1元/kWh进行补助,单个企业每月补助不超过3万元。
安徽合肥、陕西西安对光储系统中的储能系统按实际充电量给予补贴,都给予投资人1元/kWh补贴,合肥同一项目年度最高补贴100万元,西安同一项目年度补贴最高不超过50万元。
对于示范项目奖励,广东的奖励力度较大。广州市发改委2023年12月发布的《支持新型储能产业高质量发展若干措施》明确,对列入国家发展改革委或国家能源局试点示范项目的,每个项目给予最高1000万元奖励,对列入广东省发展改革委或广东省能源局试点示范项目的,每个项目给予最高500万元奖励。

本文转载自储能技术派

