日前,全国31省(市、自治区)6月代理购电工商业用户电价均已公示。
分时电价机制方面,浙江、山东、河北(含冀北)、河南、内蒙古(含蒙西),四地执行新政。
其中,河南调整工商业分时电价相关政策正式落地,自6月1日起执行。具体机制见下图:

此外,浙江省一般工商业开始执行新政,直接导致该地峰谷价差跳水,单一制下一般工商业价差均跌至0.7元/kWh左右,两部制下一般工商业价差甚至不足0.7元/kWh,排名从全国前五跌至十名以后。
本月最高价差(不含1.5倍)由海南省夺得,为1.2538元/kWh。广东省虽公布了尖峰电价,但六月其尖峰时段机制仅在日均气温≥35℃时执行,故在计算**峰谷价差时,不采用尖峰电价数据。
下图中,盒子整理了2024年3月-6月单一制下1-20kV与两部制下35kV全国各地**峰谷价差:

注:深圳分别采用单一制下20kV(≤250(400)kW·h)、两部制下110kV(>250(400)kW·h)数据
单一制1-10(20)kV下,海南、广东、江苏、山东、湖南、安徽、重庆、浙江、河南、河北、黑龙江,十一省18地**峰谷价差高于0.7元/kWh。
两部制35kV下,海南、山东、江苏、广东(除粤北山区)、浙江、安徽、湖南、河北、贵州、河南,十省16地**峰谷价差高于0.7元/kWh。

上下滑动查看完整图片
峰谷价差的变化与分时电价机制的更迭息息相关。进入六月,全国范围内有五省七地分时电价有所变化。

下表中,盒子整理了全国各省电网代理购电电价详情,另附各省公示通知原文:

上下滑动查看完整图片

01 浙江

02 广东(含深圳)

03 湖南

04 江苏

05 重庆


06 海南

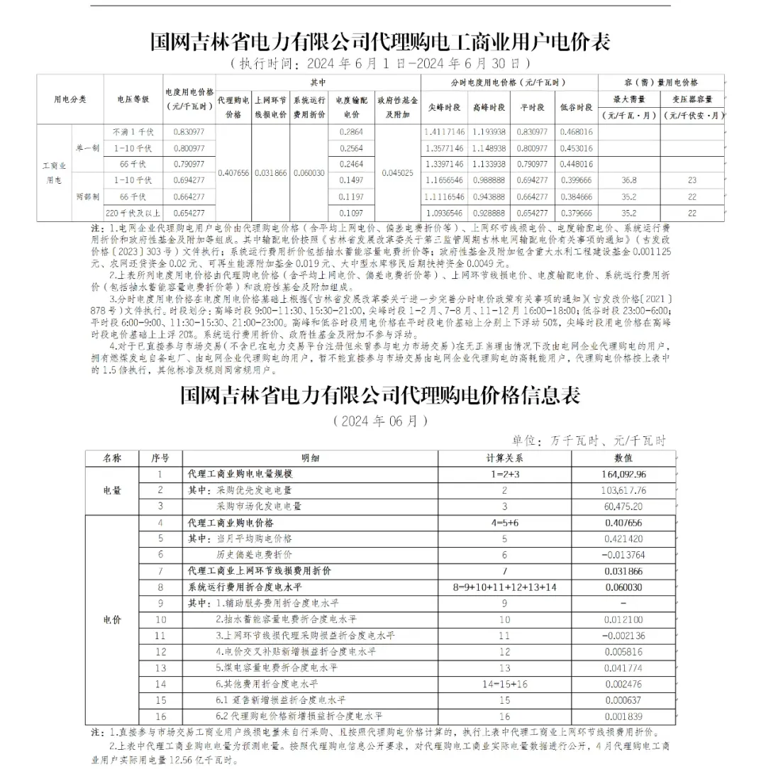
07 吉林


08 黑龙江

09 辽宁

10 安徽

11 四川

12 江西

13 山东


14 陕西(含榆林)

15 河北(含冀北)

16 河南

17 湖北

18 福建

19 天津

20 北京

21 内蒙古(含蒙西)

22 新疆

23 广西

24 青海

25 上海

26 云南
上下滑动查看

27 宁夏

28 甘肃

29 贵州

30 山西

31 西藏

免责声明:本文部分素材来自网络,仅用于行业信息交流与传递,无任何盈利之目的,如需删除请及时在私信与小编联系,谢谢!


点击
阅读原文
获取展会门票!