
+ + + + + + + + + + +
10月31日
充电问题被认为是电动车行业推广的“最后一公里”,对于推广发展电动汽车至关重要。
+ + + + +

10 月 31 日消息,据交通运输部网站消息,交通运输部今日举行 10 月例行新闻发布会,交通运输部公路局副局长顾志峰会上称,今年 8 月初,交通运输部联合国家能源局、国家电网公司、南方电网公司制定印发了《加快推进公路沿线充电基础设施建设行动方案》,部署各地以高速公路和具备条件的普通国省干线公路服务区为重点,加快推进公路沿线充电基础设施建设。
《行动方案》印发后,四部门立即召开动员部署会,宣传解读《行动方案》,进一步统一思想、凝聚共识、明确目标、完善措施。同时,我部还配套印发了《公路沿线充电基础设施技术指南》,指导各地科学规范开展公路沿线充电基础设施建设。
目前,江西、河南、湖南等多地省级交通运输主管部门已结合实际,会同本省能源局、电网公司等单位,制定印发了具体实施方案,加快推动公路沿线充电基础设施建设。据统计,全国已有 3974 个高速公路服务区建成充电桩 16721 个,新增建设充电桩的高速公路服务区 872 个,充电桩 3347 个,较《行动方案》印发前分别增长 28% 和 25%。
东莞证券表示,充电桩市场规模将突破千亿元。新能源汽车发展势头正猛,未来渗透率将持续攀升,为更好地支撑新能源汽车的推广,加快充电桩、换电站等配套基础设施建设已迫在眉睫。
9月公共充电桩同比大增
近期消息,中国充电联盟最新数据显示,2022 年 9 月比 8 月公共充电桩增加 1.2 万台,9 月同比增长 56.6%。充电基础设施方面,2022 年 1-9 月,充电基础设施增量为 187.1 万台,其中公共充电桩增量同比上涨 106.3%,随车配建私人充电桩增量持续上升,同比上升 352.6%。
截至 2022 年 9 月,全国充电基础设施累计数量为 448.8 万台,同比增加 101.9%。
此外,从中汽协数据来看,9 月,新能源汽车产销分别完成 75. 5 万辆和 70.8 万辆,同比分别增长 1.1 倍和 93.9%,市场占有率达到 27.1%。1-9 月,新能源汽车产销分别完成 471.7 万辆和 456.7 万辆,同比分别增长 1.2 倍和 1.1 倍,市场占有率达到 23.5%。
政策支持不断
近年来,国家充电设施规划建设政策频出。先是2020年,充电桩作为新能源汽车推广配套设施,首次被写进政府工作报告,纳入“新基建”成为七大产业之一。

2022年1月10日,国家发展改革委、国家能源局等多部门联合印发了《国家发展改革委等部门关于进一步提升电动汽车充电基础设施服务保障能力的实施意见》,国内新能源汽车补能市场已基本明确了充电为主、换电为辅的补能格局,按要求到“十四五”末,我国电动汽车充电保障能力进一步提升。
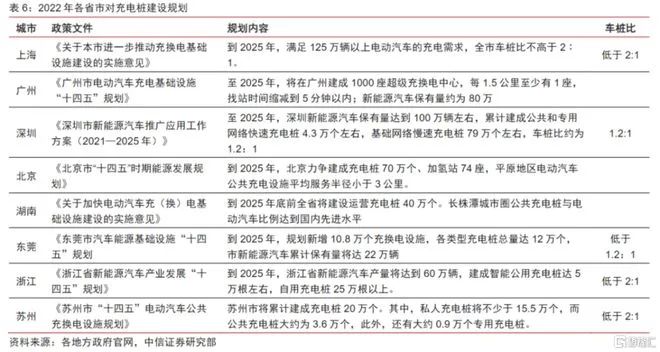
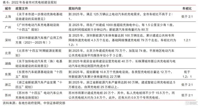
而今年以来,2022年各省份出台一系列政策推动新能源充电设施的建设,预计未来车桩比将逐步降低至2:1。

上海市发改委等10部门印发《上海市鼓励电动汽车充换电设施发展扶持办法》,其中指出,支持智能充电桩加快推广应用。鼓励小区已有充电桩通过加装能源路由器、更换设施等方式进行智能化改造,给予充电设备300元/桩的财政资金补贴。
广州提出多个建设目标,包括到2024年全市充换电设施服务能力达到约400万千瓦,建成超级快充站约1000座、换电站约200座。此外,根据河南省河南省交通运输厅公告,河南省计划2022年底前,高速公路服务区充电桩覆盖率达到100%,进入****梯队。
开源证券指出,据工信部《新能源汽车产业发展规划(2021-2035)》,2025年新能源汽车销量占新车销量比重目标达到25%。赛迪顾问预计到2030年,中国新能源汽车保有量将达到6420万辆,根据车桩比1:1的建设目标,未来10年,中国充电桩建设仍然存在约6300万的缺口,预计将形成10253亿的充电桩基础设施建设市场。

东莞证券指出,新能源汽车渗透率持续攀升,驱动充电桩行业发展。自2020年下半年以来,中国新能源汽车市场一直保持高速增长。预计2022年中国新能源汽车销量有望突破500万辆以上,预计到2025年销量有望接近千万辆。随着近年来电动汽车市场快速发展,保有量迅速增长,电动汽车充电需求不断增大。截至2021年底,全国新能源汽车保有量784万辆,充电桩保有量261.7万台,车桩比3:1,仍存在较大的缺口。
该机构认为,充电桩市场规模将突破千亿元。预计到2022年新能源汽车保有量将达1221万辆,充电桩保有量将达506万台,到2025年新能源汽车保有量将增加至3224万辆,充电桩保有量将增加至1466万台。2021-2025年新增充电桩数量年均复合增长率将达44%。我们估算,2022-2025年充电桩市场规模分别达1241亿元、1347亿元、1482亿元、2045亿元。

evse


长按识别二维码关注我们
带你了解更多的行业资讯!
参展赞助/参会报名/媒体合作
参观服务/采购服务/会议注册
郑先生:020-89898329